一、重磅处罚落地:盛付通被罚没297万 暂停T+0结算半年
▶ 央行正式罚单:警告+罚没+业务限制三重惩戒
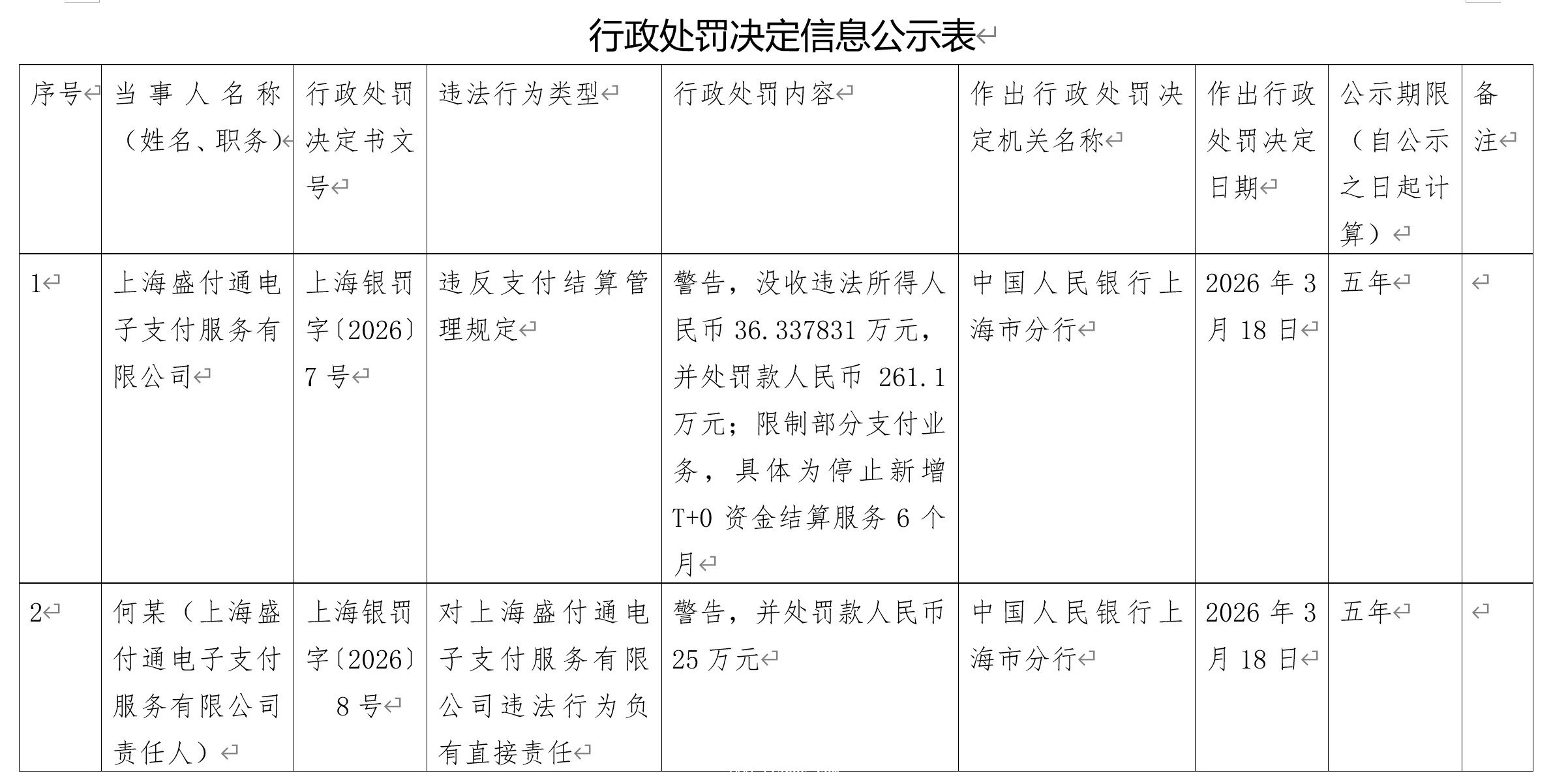
3月26日,人民银行上海市分行发布行政处罚决定书,上海盛付通电子支付服务有限公司因违反支付结算管理规定,被依法处以警告、罚没合计297万元的行政处罚。
最具冲击力的处罚为:停止新增T+0资金结算服务6个月,直接限制核心业务拓展。同时,该公司直接责任人何某被警告并处罚款25万元,责任追究到人。

二、盛付通行业地位与交易量断崖式下滑
▶ 昔日行业黑马:交易量从巅峰暴跌超95%
凭借可刷广发咔还有几分等优势,盛付通曾一度成为支付行业热门机构,风光无限。但自去年起,其交易规模出现断崖式下跌:3月交易量峰值达631亿元,随后持续萎缩,至12月仅剩13亿元,跌幅惊人。
此次央行重磅处罚,无疑让本就处于低谷的盛付通雪上加霜,业务恢复与市场信心重塑面临巨大挑战。
三、监管信号升级:业务限制罚单罕见 零容忍态度明确
▶ 处罚力度升级:从罚款为主到限制核心业务
与传统罚款处罚不同,本次央行直接暂停新增T+0结算业务6个月,属于支付行业极为罕见的严厉惩戒措施。
这标志着监管层彻底告别“罚款了事”的宽松模式,转向精准打击、业务约束、源头治理,对支付机构违规行为形成强力震慑,倒逼全行业坚守合规底线。
四、盛付通资质背景与行业监管新格局
▶ 机构资质:持牌支付机构 牌照即将到期
上海盛付通成立于2008年,2011年获得央行支付业务许可证,业务范围涵盖互联网支付、银行卡收单、移动电话支付等全品类牌照,最新支付牌照有效期至2026年5月2日。
在严监管背景下,此次处罚不仅影响现有业务,更将对其即将到来的牌照续展工作产生重大不利影响。
五、央行定调:穿透式监管落地 合规成为生存前提
2026年央行工作会议明确要求,对支付机构实施穿透式监管与功能监管,强化行政监管与行业自律协同,构建合规健康的行业生态。
这意味着,支付行业野蛮生长时代彻底终结。唯有将合规深度融入经营体系、聚焦实体经济服务的机构,才能在行业下半场获得长期发展资格,违规经营必将付出沉重代价。
- 上一篇:选择嘉联立刷的三大理由 问答全解析
- 下一篇:没有了
-
2026-01-13盛付通+易生支付官宣恢复新增,支付行业回暖,春节前
支付行业重磅利好,2家支付公司提前恢复POS机新增入网业务,较原定期限提前超1个月,HLB同步上调商户月交易额至20万,2026年支付行业或将迎来触底反弹。[...]
-
2025-12-04中付、海科、盛付通等多家POS机刷卡不到账?别慌!一
近期中付、海科融通、盛付通等POS机出现刷卡资金延迟到账情况。本文详解银联合规整改背景,秒到额度下调20%的影响,明确资金安全有保障,并提供三步实用解决方案,帮助商户快速[...]
-
2025-09-01突发!盛付通POS机大批量报错58-终端无效,用户无法收
盛付通POS机突发大批量报错58-终端无效!超五用户可注销闲置商户恢复,不超限用户需等牌照续展。5月已停“破五”改分润月结,合利宝案例警示,商户建议多备POS机防风险。[...]
-
2025-02-18惊!盛付通再陷股权冻结危机,股东风险与合规困境如
近期,盛付通新增股权冻结信息引发关注。短短几年内两次被冻结股权,反映出其控股方掌门科技的财务压力与法律纠纷。盛付通不仅受股东问题牵连,还面临诸多合规处罚。本文深入[...]
-
2023-12-14盛付通POS机有什么特点,办理需要押金吗?办理步骤有
盛付通POS机是一款多功能的支付产品,具有真实商户、稳定费率和对多种风控卡的支持等特点。无论是个人还是商户使用,盛付通POS机都能够解决信用卡风控问题,提供安全稳定的支付[...]
-
2023-09-04拉卡拉手刷和电签POS机费率、积分问题解析,最新实惠
本文介绍了拉卡拉手刷、新版pos机的费率问题,以及拉卡拉刷卡没有积分的破解方法。同时推荐了积分政策仍然支持的pos机品牌,如盛付通等。[...]
-
2023-08-16广州养卡POS机办理需要注意什么以及几款养卡POS机推荐
本文介绍了广州地区适用于养卡操作的几款费率稳定的POS机,包括联动电签POS机、合利宝POS机和盛付通POS机。这些POS机具备清机功能,手续费率较低,并且支持刷卡、插卡和挥卡等操作[...]
-
2023-08-11盛付通与立刷POS机哪个更适合个人使用?如何选择好用
本文比较了盛付通和立刷两款知名POS机品牌,从资金安全、商户资源、刷卡费率等方面进行对比,旨在帮助个人用户选择更适合自己的POS机。[...]
-
2023-08-10为什么POS机刷邮政信用卡无积分,推荐可获得积分的
本文解析了最近刷邮政信用卡无积分的现象,并推荐了几款可获得积分的POS机,包括合利宝、盛付通和电银云。同时介绍了黑名单POS机商户编码和不再累计积分的相关规定,为用户提供[...]
- 地址:广州市番禺区厦滘南路启梦想创业广场2A
- 招商:微信号15479747
- 售后:186-2093-6299
- 网址:https://www.iiapos.com
- 邮箱:kefu@iiapos.com
广州POS机办理:广州POS机办理最佳服务商 主营:广州智能POS机 广州电签POS机 广州POS机办理 广州POS机免费办理
本站热门Tag 广州POS机办理
