3月18日,嘉联支付发布《关于服务商违规展业处置管理制度更新的通知》,这份新规在原有基础上修订了多项违规细则,明确将违规行为分3类,最高扣罚10万元,还明确了生效时间和处罚执行标准!今年已有2家头部支付公司跟进出台类似规范,支付服务商合规展业刻不容缓,别踩红线亏大钱!
一、新规核心:生效时间+分级处罚原则,先搞懂这2点
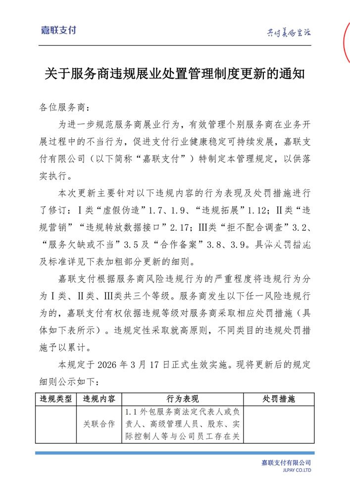
本次嘉联支付新规,核心是规范服务商展业行为,促进支付行业健康发展,重点修订了I类、II类、Ⅲ类违规的部分细则(后文详细说),大家先记住两个关键前提,避免理解偏差!
❶ 生效时间:本规定于2026年3月17日正式生效实施,也就是说,从3月17日起,所有违规行为都按新规处罚,没有缓冲期!
❷ 处罚原则:按违规严重程度分I类、II类、Ⅲ类三个等级,违规定性采取“就高原则”(比如同时触犯I类和II类,按I类处罚),不同类目的违规处罚措施予以累计,错得越多,罚得越重!
补充说明:嘉联一旦发现服务商违规,会通过电子邮件或工单通知,服务商需在3个工作日内书面回复并提供证明,逾期未回复或证明不足,视为违规成立,直接按新规处罚!

二、重点拆解:3类违规细则+处罚,每一条都要记牢
▶ I类违规(最严重):17种行为,直接罚10万+清退
重点修订:本次新规重点修订了I类违规中“虚假伪造”(1.7、1.9)、“违规拓展”(1.12)的行为表现,新增了多项具体违规场景,大家一定要重点关注!
核心违规行为(重点必看):
1. 关联合作违规:服务商法人、高管、股东等与嘉联员工有关联关系或股权关系;
2. 违法犯罪/行政处罚:被司法机关认定违法、被监管机构处罚(如没收违法所得、吊销执照);
3. 虚假伪造:伪造营业执照、身份证等材料,篡改终端软件,截留商户结算资金,伪造交易信息等;
4. 合谋欺诈:参与套现、洗钱、伪卡盗刷、电信诈骗等违法活动;
5. 信息泄露:违法留存、泄露商户/持卡人账号、电话、交易信息等敏感数据;
6. 其他严重违规:品牌侵权、恶意诋毁嘉联、严重影响嘉联声誉等(共17种,全文可对照自查)。
处罚措施(无缓冲,直接执行):
- 终止合作,停用所有未入网终端,停止发放后续分润,追偿违约金;
- 视情节上报监管、司法机关,纳入中国支付清算协会外包机构黑名单,向社会公示;
- 直接扣罚100000元(10万元)违约金,若违约金不足以弥补嘉联损失,可继续追偿!
▶ II类违规:17种行为,累计3次升I类+罚5万
重点修订:新规修订了II类违规中“违规营销”“违规转放数据接口”(2.17)的细则,其中违规转放数据接口处罚力度大幅提升,一定要重点警惕!
核心违规行为(高频易踩坑):
1. 恶意扰乱市场:私自加价、恶意低价竞争,违反合作协议;
2. 弄虚作假:伪造商户资料、冒用银行/支付机构名义,恶意刷单激活设备;
3. 违规营销/宣传:摆摊售卖终端、虚假宣传(如“零费率”“一机多商户”)、恶意引导用户换支付方式;
4. 违规转放数据接口:未经嘉联批准,擅自向第三方提供API密钥、数字证书等技术资料(重点!每发现一家违规接收方,扣罚10万);
5. 其他违规:恶意投诉、恶意拖欠分润、拓展风险商户等(共17种)。
处罚措施:
基础处罚:书面整改、扣除奖励及分润、限制业务权限,情节严重的纳入黑名单、追偿损失;
累计处罚:一年(自然年)累计警告/整改3次及以上,扣罚50000元(5万元),直接升级为I类违规,清退账号、终止服务!
▶ Ⅲ类违规:11种行为,累计3次升II类+罚1万
重点修订:新规修订了Ⅲ类违规中“拒不配合调查”(3.2)、“服务欠缺或不当”(3.5)、“合作备案”(3.8、3.9)的细则,明确了备案要求和处罚标准。
核心违规行为(易忽视小问题):
1. 拒不配合调查:无正当理由拖延、拒绝配合嘉联调查,或提供虚假材料;
2. 服务欠缺:服务态度差、业务不熟练导致客户投诉,影响嘉联形象;
3. 合作备案违规:未按时备案、虚假备案、备案信息变更不及时,未按要求提交监管部门所需材料;
4. 其他违规:恶意辱骂嘉联工作人员、拖欠货款、未按时签署合作协议等(共11种)。
处罚措施:
基础处罚:警告、扣除对应奖励及分润、限制部分业务资源或权限;
累计处罚:一年(自然年)累计警告3次及以上,扣罚10000元(1万元),直接升级为II类违规,按II类标准处罚!
三、新规补充:违约金扣除+行业现状,这些细节别漏
很多服务商关心“违约金怎么扣”“其他支付公司有没有类似规定”,这两个细节一定要吃透,避免后续产生纠纷!
1. 违约金扣除规则(重点):
嘉联有权直接从服务商合作分润中扣除违约金,当月分润不足的,下月继续扣除,直至扣清;
若未结算分润不足以抵扣,服务商需在10个工作日内补足,逾期未补的,每日按未支付金额的0.03%支付滞纳金;
若违规服务商为分公司拓展,罚金优先从其合伙人账户扣减,不足部分由分公司补足。
2. 行业现状:已有2家头部支付公司跟进:
1月29日,星驿支付(原国通星驿)率先发布规范函,全面规范合作伙伴展业行为;
2月2日,中付支付下发规范函,对业务宣传、渠道推广、信息安全等全流程提出严格要求;
由此可见,支付行业正在全面收紧服务商管理,违规展业的代价越来越大,合规经营才是唯一出路,别抱有侥幸心理!
四、服务商自查指南:避开3大雷区,避免被罚
紧急提醒:新规已正式生效,所有嘉联服务商请立即对照以下3大雷区自查,避免因不知情、不重视而违规被罚!
❶ 绝对不能碰的I类雷区:尤其是虚假伪造、合谋欺诈、信息泄露、违规转放数据接口,这些行为直接罚10万+清退,碰即亏;
❷ 警惕II类高频雷区:违规宣传(如“零费率”)、恶意拖欠分润、拓展风险商户,累计3次就升级,罚款翻倍;
❸ 重视Ⅲ类小雷区:拒不配合调查、备案不及时、服务态度差,这些“小问题”累计3次也会升级处罚,平时一定要规范;
另外,要及时关注嘉联官方通知,新规可能会不时修订,后续若有调整,务必第一时间跟进,确保自身展业全程合规!
-
2026-01-29新国都2025业绩预告出炉!收单流水1.47万亿,净利润大
新国都(嘉联支付母公司)披露2025年度业绩预告,预计归母净利润4-5亿元、同比增70.79%-113.49%,国内收单流水1.47万亿,硬件出海与跨境支付业务快速增长,解读业绩波动原因。[...]
-
2025-12-11嘉联支付揪出诈骗短信源头,鲲鹏支付启动整改,银联
:2025年12月支付行业热点不断!嘉联支付查明“立刷”诈骗短信源头,鲲鹏支付启动全面合规整改,银联、支付宝等企业合作升级,拉卡拉股权转让、支付新规落地等重磅资讯一键获取[...]
-
2025-10-16嘉联支付最新收费标准公布:费率调整至最高万250,立
:嘉联支付正式发布最新收费标准,POS刷卡费率最高达2.50%,二维码支付费率0.20%-1.00%。本文详细解析各项收费项目、服务费用及对小微商户的影响,帮助商户了解成本变化并制定应对策[...]
-
2025-04-24立刷电签版与微智能POS机深度解析——嘉联支付助力个
在移动支付蓬勃发展的当下,POS机已成为个人及小微商户不可或缺的“收款神器”。面对市场上众多的POS机产品,嘉联支付推出的立刷电签版与微智能POS机凭借卓越性能脱颖而出,成为[...]
-
2024-05-30 嘉联支付保险费两年涨两次!嘉联立刷POS机如何永久取
嘉联支付旗下 POS 机保险费不断上涨引争议,本文详细介绍如何永久及手动取消嘉联立刷 POS 机保险费,还深入探讨了相关问题及应对方法,快来了解![...]
-
2024-04-29嘉联立开票平台:引领数电发票新时代,助力商户高效
嘉联立开票平台,为您提供一站式的开票解决方案。在这个数字化转型的时代,我们致力于帮助商户降本增效、高效运营。数电发票的优势在于简化了开票流程,无需票种核定申请,无[...]
-
2024-04-29嘉联云店餐饮SaaS系统 - 助力餐饮业实现数字化转型与经
嘉联云店餐饮SaaS系统为餐饮业提供一体化轻量级的智慧门店解决方案,包括多平台点餐、会员储值、营销管理等功能。通过低门槛加盟,享受全面的软硬件产品最低价格和折扣,以及多[...]
-
2024-03-28新国都年度业绩报告:嘉联支付净利润激增,深化“支
新国都在3月27日晚间发布了年度业绩报告,显示出嘉联支付在过去一年中的强劲表现。尽管营业收入略有下降,但归属于上市公司股东的净利润和基本每股收益均实现了显著增长。公司[...]
-
2024-03-12嘉联支付母公司新国都2023年业绩快报:利润激增,海外
新国都近日公布了其2023年度的业绩快报,公司实现了显著的利润增长和业务扩张。通过积极的海外市场拓展策略和电子支付设备业务的同步增长,新国都在报告期内取得了令人瞩目的成[...]
- 地址:广州市番禺区厦滘南路启梦想创业广场2A
- 招商:微信号15479747
- 售后:186-2093-6299
- 网址:https://www.iiapos.com
- 邮箱:kefu@iiapos.com
广州POS机办理:广州POS机办理最佳服务商 主营:广州智能POS机 广州电签POS机 广州POS机办理 广州POS机免费办理
本站热门Tag 广州POS机办理
